공지사항
◎ [역 기획서] 팰 월드_팰 교배 시스템
▪ [역 기획서] 팰 월드_팰 교배 시스템이란?
암, 수의 팰들이 짝짓기를 통해 알을 생산하는 것을 교배라고 하며 이와 관련된 모든 규칙들을 정립한 것이 교배 시스템이다.
▪ 교배에 필요한 요소들
교배를 진행하기 위해서는 아래와 같이 4가지 요소가 필요하다.
| 필요 요소 | 설명 |
| 암컷 팰 | 암컷 팰이 필요하다. |
| 수컷 팰 | 수켓 팰이 필요하다 |
| 배합 목장 | 교배 장소인 배합 목장이 필요하다. |
| 케이크 | 케이크 (음식)이 필요하다. |
◦ 배합 목장
: 교배 장소로 사용되는 건물이다.
: 캐릭터 Lv 19에 기술 포인트를 소모하여 잠금 해제해야만 건설 가능하다.
: 건축에 필요한 재료는 아래와 같다.
| 재료 | 수량 |
| 목재 | 100 |
| 돌 | 20 |
| 섬유 | 50 |
◦ 케이크
: 음식 아이템으로 교배를 통해 알을 낳기 위해서 꼭 필요한 부분이다.
: 1개의 케이크를 소모하여 1개의 알을 생산한다.
: 케이크는 요리를 통해서 획득할 수 있으며 별도의 잠금 해제 조건은 존재하지 않는다.
: 케이크를 요리하는데 필요한 재료는 아래와 같다.
| 재료 | 수량 |
| 밀가루 | 5 |
| 빨간 열매 | 8 |
| 우유 | 7 |
| 알 | 8 |
| 벌꿀 | 2 |
▪ 교배 방법
교배는 아래와 같은 단계로 이루어진다.
◦ 1단계 거점 배치를 위한 팰 보관함 오픈
: 교배를 하고자 하는 팰들을 거점에 배치하기 위한 단계이다.
: 아래와 같이 팰 보관함에 다가가 [F] 버튼을 누르면 된다.

◦ 2단계 팰 보관함 UI 오픈
: 1단계가 완료되면 자동으로 이루어지는 단계이다.
: 아래와 같이 팰 보관함 UI가 오픈된다.

◦ 3단계 교배하고자 하는 암컷과 수컷 팰 거점에 배치
: 교배하고자 하는 암컷과 수컷 팰을 거점에 배치하는 단계이다.
: 아래와 같이 해당 팰들을 드래그 & 드롭으로 거점에 배치하면 된다.

◦ 4단계 배합 목장에 암컷, 수컷의 두 마리 팰 고정 배치하기
: 배합 목장에 암컷과 수컷의 팰들을 배치하는 단계이다.
: 아래와 같이 두 마리의 팰을 들어서 배합 목장에 던지면 고정 배치된다.

: 팰에게 다가가 명령 목록이 생성되면 [V] 버튼을 눌러 들면 된다.

: 들고 있던 팰을 배합 목장으로 다가가 [v]를 눌러 던지면 고정 배치된다.
: 고정 배치 시 좌측 중앙 부분에 시스템 메시지가 생성되니 확인 필요.
◦ 5단계 교배 진행
: 4단계가 완료되면 자동으로 이루어지는 단계이다.
: 교배가 진행되며 교배 게이지가 증가하게 된다.

- 케이크가 없는 경우
케이크가 없는 경우에도 교배 게이지는 증가 가능하다. 단, 다음 단계로 진행은 불가

◦ 6단계 교배 완료 및 알 생성
: 5단계의 교배 진행이 완료되면 자동으로 이루어지는 단계이다.
: 아래와 같이 목장에 알이 생성된다.

: 지형 문제로 알이 땅에 들어가 있어 조금만 보이는 오류가 발생하기도 한다.
▪ 교배 관련 기타 규칙
◦ 교배 시간
: 교배는 팻이 활동하는 시간에 이루어진다. 즉 밤에 활동하는 팻을 넣게 되면 밤에 교배가 이루어진다.
☞ 밤과 낮에 활동하는 팰을 각각 넣었을 때 어떻게 처리되는 지 체크 필요
◦ 교배 대상이 되는 암수 조건
: 꼭 동일한 종류의 팰을 암수로 넣어야만 하는 것은 아니다. 단 동일한 종류의 팰을 교배시키면 해당 알에서는 동일한 종류의 팰이 태어난다.
: 교배 대상이 서로 다른 종일 경우에는 규칙에 따라 이미 설정되어 있는 팰이 태어난다.
- 교배 리스트
특정 팰들을 교배했을 때 어떤 팰이 태어나는지에 대해서는 정보가 방대하여 [교배 리스트] 문서로 따로 명시하도록 할 예정이다.
◈ 코멘트
개인적으로는 팰 월드의 교배 리스트에 대해 아쉬움이 많은 편이다.
A (♂)와 A (♀)를 교배하여 A가 태어나는 것은 당연한 일이다.
헌데 전혀 형태가 다른 C (♂)와 D (♀)를 교배했는데 A가 태어나는 개념이 불호.
A (♂)와 A₁(♀)와 같이 비슷한 형태가 결합하여 A₂가 태어나는 등의 상상 가능한 요소로만 이루어졌으면 더 좋지 않았을까 생각된다.
◦ 유전
: 교배를 통해서 태어난 팰의 패시브 스킬은 부모가 가지고 있던 패시브 스킬을 보다 높은 확률로 물려 받게 되는데 이것을 유전이라고 한다.
: 액티브 스킬은 유전 보다는 습득 가능한 액티브 스킬 리스트에서 선택되어지는 듯하다.
◈ 코멘트
이 유전 개념을 활용하여 교배를 통해 극강의 공격력 관련 패시브만을 가지는 팰이라던가, 이동 속도 증가와 관련된 패시브 스킬들을 모두 배워 가장 빠른 팻을 만드는 등의 행위가 팰 월드의 핵심 콘텐츠로 유저들에게 사랑을 받고 있다.
좋은 부모를 포획하려는 행위와 반복적으로 교배를 시동하는 행위가 낮은 확률을 뚫어야 하는 노가다적인 요소임에도 불구하고 성공했을 때의 쾌감을 즐기는 듯 한다.
2/27일 패치로 인하여 팰에게 100% 유전되는 스킬이라는 개념이 추가되었고 이에 따라 교배를 통해 특정 패시브를 제거하고 목적에 맞는 패시브를 추가하고자 했던 기존의 방식들이 일부 개편되었다. 개인적으로는 밸런스 적인 관점에서 바람직한 패치라고 생각함.
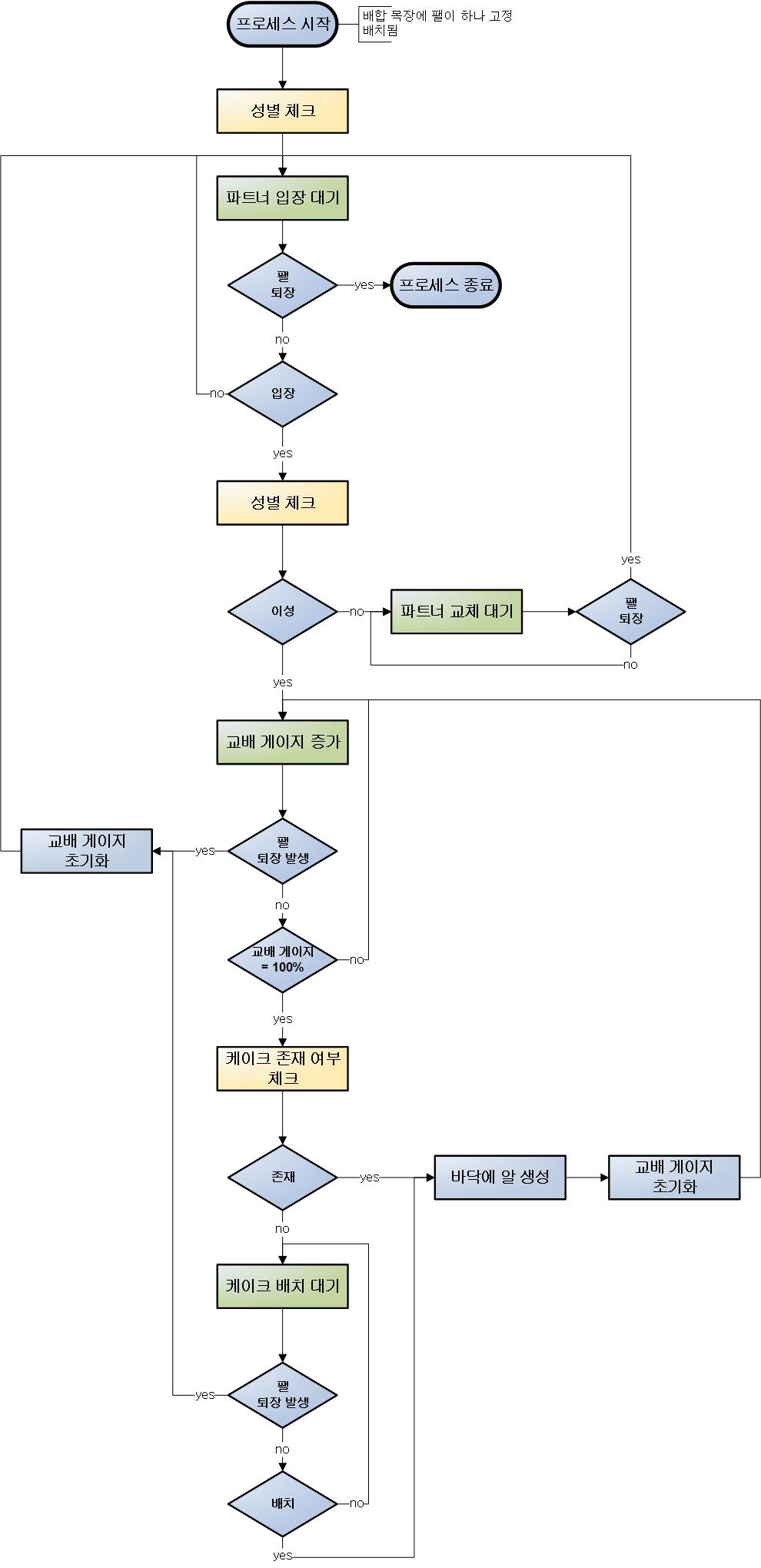
▪ 교배 프로세스

※ 끝
'게임 기획 이야기 > 역기획서 문서 모음' 카테고리의 다른 글
| [순서도] 워테일즈_전투(전장 모드) 프로세스 (0) | 2024.04.03 |
|---|---|
| [역 기획서] 워테일즈_전투 시스템 (0) | 2024.04.03 |
| [역 기획서] 팰 월드_알 부화 시스템 (0) | 2024.04.02 |
| [역 기획서] 팰 월드_아이템_스피어 (0) | 2024.04.02 |
| [역 기획서] 팰 월드_팰 포획 시스템 (0) | 2024.04.02 |